国庆期间一拨人出去玩,一拨人出去浪,一拨人堵在高速上。
还是有很多小伙伴一直坚持在自己的工作岗位上,毕竟成年人的世界赚钱还是比较重要的。
当然还有一种人,就是像我这样的自由职业者,时间比较自由,要玩也是等到国庆之后人少了再去。
回归正题。
国庆档也是意味着电影市场在复苏,年初因为疫情原因,导致很多大片都在这个时候上映,从而也带动了电影票行业的赚钱之路。
其实【低价电影票项目】一直存在着,只不过今年没有市场,那么现在疫情稳定了,慢慢的圈内和整个网络又重新操盘这个项目。
就在这几天,不下于十几个粉丝问我【低价电影票】项目,问这个项目靠不靠谱?市场大不大?好不好做?
等等一些问题…… ……
那今天,我们就来聊聊【低价电影票】这个项目到底是什么?
低价不?
是否真的有低价电影票?
答案肯定是有的。
大多数我们买票的时候都会参考三个APP,支付宝,美团和微信,去对比一下,哪个便宜就买哪个,毕竟省下来的都是真金白银。
当然这种是基于平台做活动,正常情况票价基本上都是一样的。
那么低价电影票,是通过特定的渠道、多个app对比、各种优惠活动、内部员工出售合作、黄牛拿价等等方式,确实可以优惠,那基本上优惠价格在5元左右。
大于5元甚至10以上,纯属扯淡,除非你们公司组织几十人去看,一共给你便宜个上百块。
对于那些宣传,比如每张优惠5-50元不等的这种宣传,不用理会。
也不想想一张电影票才多少钱,难不成还倒贴你钱?
靠谱不?
市面上的免费收徒或者培训低价出票靠谱不?
这里分为两个方面:
1.免费教学
2.收费教学
这几天我也是加了很多做电影票的微信好友,其中有免费的,也有收费的。
免费的也就一个套路,那就是成为一个平台的代理,然后发展成下线,你出票或者你下面的人出票,他都有钱赚,当然这个赚的比较少,靠团队输出。
收费的,那就是掌握出票基础了,这类基本上都是 88——688 元不等了, 也就是所谓的拜师和学习。
(我喜欢称为知识付费,“拜师”这个词太重了,何德何能?一般朋友圈发“拜师”两个字,建议统一拉黑删除,百分百没有没有什么真本事,要么就“小学生”智商,要么就是纯诈骗。)
赚钱不?
教了学费掌握技术可以赚钱不?
如果掌握了核心技术,确实可以赚钱,前提是渠道靠谱。
赚钱也是辛苦钱,各种组合玩法比较累人,除非是自己有关系和影城合作,但也仅限于本地市场。
大多数都是羊毛,黄牛,淘宝,各大APP慢慢倒腾。
一单赚个几块,运气好可以赚个几十甚至上百。
市场需求?
市场需求大不大?
看电影是刚需,而且是非常的刚需。
近5年来电影市场是一年比一年好,票房一年比一年高。
电影票无成本,无需囤货,坐在家中就可以做遍全国生意,这个市场需求是非常大的。
要知道精打细算的大有人在,明明一张电影票可以省5元,也就微信一两句话的事情,为什么不省?
没有盗版,不需要花时间的东西,一样的场次,一样的电影,一样的位置。
ok,了解了这个项目的真实性和可盈利性,我们在说一说这个项目的核心。
项目核心
一,出票流程和平台
我们不管是通过淘宝、咸鱼、知乎、朋友圈,任何一个渠道了解这个项目,你去咨询的时候基本上都是统一回复图片。


这是我咨询了咸鱼和淘宝卖家,发给我的图片。
简单的来说,你提供 城市,影院,场次,位子,商家给你报价,你觉得ok就付款,然后会给你出票订单二维码。


一般来说,做【低价电影票】都会选择朋友圈和咸鱼来售卖。
朋友圈:朋友看到会找你买,毕竟便宜都想占,第二也是建立在是朋友的基础上,不担心被骗。
咸鱼:有自然流量,有曝光度,同城甚至全国都可以看到,咨询的人也是非常多,有担保,也可以引导到微信里面建立长期复购关系。
至于淘宝,一般店铺需要保证金,而且流程繁琐。
至于其他的平台,多看看同行怎么发的,怎么引流的,就可以了。
二,出票渠道
其实很多人都会把这个说的神乎其神的,说到底就是一个信息差的问题。
当然以下观点只是我了解的渠道和方法,勿喷。
1,出票app

能优惠的,能出票的,基本上就是这些平台了。
大多数都是影城的APP,有些是企业内部投放合作的平台,想要低价出票,都需要在这些APP上面兑换。
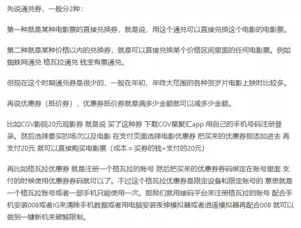
2,优惠通兑券

3,QQ群,淘宝,咸鱼 搬运出票玩法。

其实这类是最简单的,就是一个信息差,当自己去售卖电影票时,别人发什么,你就去淘宝,咸鱼去买,然后等待5到10分钟,出票卖给别人。
别人没有想到吗?
想到了,但是懒的找。
因为别人懒,所以你赚钱了。
