资源名称:Ceph 分布式存储实践指南文档 PDF
Ceph是种开源技术,它是软件定义存储的领导者。Ceph具备极好的可靠性、统一性和鲁棒性。它比现存的其他存储解决方案更加完整、经济。Ceph开辟了一个全新的、数据存储的途径。它是分布式的、可大规模扩展的,并且没有单点故障。更重要的是,它运行在商用硬件之上,这使得它具备令人惊讶的经济性。它可以帮你打破昂贵的厂商锁定方案的枷锁,在存储上采用企业级的开源技术。
Ceph集中了各种企业级特性,例如高度的可靠性、鲁棒性、可扩展性、纠删码、分层缓存等。经过十年,Ceph已经足够成熟,也使得它鹤立鸡群并且引领存储的方向。它是目前流行并且将高速发展的技术。统一的Ceph存储系统能够满足你在数据存储上的任何需求。Ceph是真正的统一,也就意味着在单个存储系统里提供文件存储、块存储和对象存储。这使得Ceph非常灵活,并且能够满足你所有的数据需求。它就是你在数据存储上所有问题的答案。
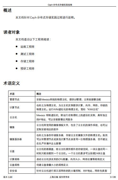
本文档针对Ceph分布式存储实践过程进行说明
本文档 适合以下工程师阅读 :
. 运维工程师
. 测试工程师
. 存储工程师
. 预研工程师
资源截图:

声明:本站所有文章,如无特殊说明或标注,均为本站原创发布。任何个人或组织,在未征得本站同意时,禁止复制、盗用、采集、发布本站内容到任何网站、书籍等各类媒体平台。如若本站内容侵犯了原著者的合法权益,可联系我们进行处理。
-
免费下载或者VIP会员资源能否直接商用?本站所有资源版权均属于原作者所有,这里所提供资源均只能用于参考学习用,请勿直接商用。若由于商用引起版权纠纷,一切责任均由使用者承担。更多说明请参考 VIP介绍。
-
提示下载完但解压或打开不了?最常见的情况是下载不完整: 可对比下载完压缩包的与网盘上的容量,若小于网盘提示的容量则是这个原因。这是浏览器下载的bug,建议用百度网盘软件或迅雷下载。 若排除这种情况,可在对应资源底部留言,或联络我们。
-
找不到素材资源介绍文章里的示例图片?对于会员专享、整站源码、程序插件、网站模板、网页模版等类型的素材,文章内用于介绍的图片通常并不包含在对应可供下载素材包内。这些相关商业图片需另外购买,且本站不负责(也没有办法)找到出处。 同样地一些字体文件也是这种情况,但部分素材会在素材包内有一份字体下载链接清单。
-
付款后无法显示下载地址或者无法查看内容?如果您已经成功付款但是网站没有弹出成功提示,请联系站长提供付款信息为您处理
-
购买该资源后,可以退款吗?源码素材属于虚拟商品,具有可复制性,可传播性,一旦授予,不接受任何形式的退款、换货要求。请您在购买获取之前确认好 是您所需要的资源
