资源名称:清单式学习VI编辑器 中文 PDF
Vi 有很多不同版本,而我要向你介绍的是一个叫做 vim 的版本。 vim 非常流行;它有相当多的扩展模块使得 vi 更棒(当我展示一个 vim 独有的命令的时候,我会特别指出)。如果你需要安装 vim ,你可以从www.vim.org 得到它。除了一个增强版本的命令行 vi , vim 还有一个叫做gvim 的、漂亮的、基于 GT K+的 GUI 版本。
如果你是一个 vim 新手,试着在你的系统上运行 gvim ,从 GUI 使用可以让新手觉得轻松一点。
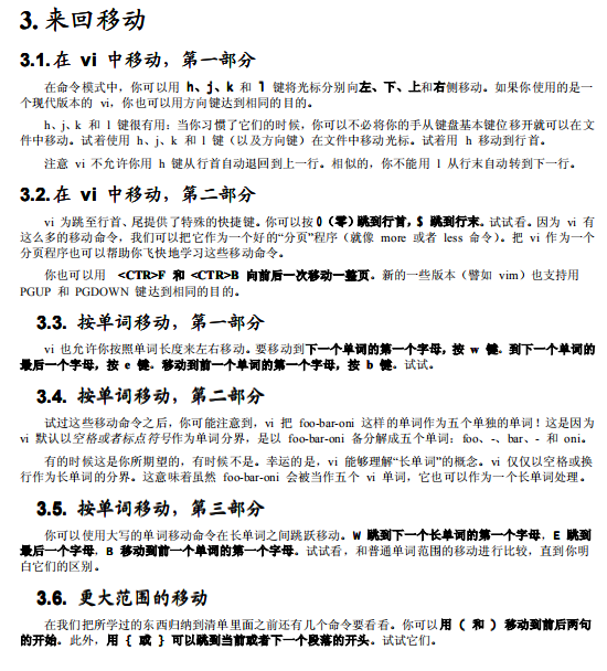
2. 第一步
2.1.打开一个文件在使用 vi 编辑文件之前,你需要知道如何使用 vi 浏览一个文件。 vi 有很多移动命令,而我们会接触它们中的不少。在指南的这部分中,找一个无关紧要的文本文件,然后用 vi 打开它:
代码 2.1: 用 vi 装入一个文件$ vi myfile.txt
如果你安装了 vim ,输入 " vim myfile.txt " 。如果你决定使用 gvim ,输入 " gvim myfile.txt " 。myfile.txt 是你系统中的一个文件名。
2.2.在vi 中启动 vi 之后,你应该看到文件的一部分显示在你的显示屏上。恭喜你进入了 vi !不像其它很多编辑 器 ,当 vi 启动的时候会进入一个特别的“ 命令模式 ” 。
这意味着如果你键盘上的 1 , vi 不会在当前光标位置输入一个 1 ,而会将光标向右移动一位。在命令模式,从键盘输入的字符会作为命令传递给 vi ,而不是向文件中插入文字。移动命令是所有命令中最基本的一类,让我们来看一看。
资源截图:

声明:本站所有文章,如无特殊说明或标注,均为本站原创发布。任何个人或组织,在未征得本站同意时,禁止复制、盗用、采集、发布本站内容到任何网站、书籍等各类媒体平台。如若本站内容侵犯了原著者的合法权益,可联系我们进行处理。
-
免费下载或者VIP会员资源能否直接商用?本站所有资源版权均属于原作者所有,这里所提供资源均只能用于参考学习用,请勿直接商用。若由于商用引起版权纠纷,一切责任均由使用者承担。更多说明请参考 VIP介绍。
-
提示下载完但解压或打开不了?最常见的情况是下载不完整: 可对比下载完压缩包的与网盘上的容量,若小于网盘提示的容量则是这个原因。这是浏览器下载的bug,建议用百度网盘软件或迅雷下载。 若排除这种情况,可在对应资源底部留言,或联络我们。
-
找不到素材资源介绍文章里的示例图片?对于会员专享、整站源码、程序插件、网站模板、网页模版等类型的素材,文章内用于介绍的图片通常并不包含在对应可供下载素材包内。这些相关商业图片需另外购买,且本站不负责(也没有办法)找到出处。 同样地一些字体文件也是这种情况,但部分素材会在素材包内有一份字体下载链接清单。
-
付款后无法显示下载地址或者无法查看内容?如果您已经成功付款但是网站没有弹出成功提示,请联系站长提供付款信息为您处理
-
购买该资源后,可以退款吗?源码素材属于虚拟商品,具有可复制性,可传播性,一旦授予,不接受任何形式的退款、换货要求。请您在购买获取之前确认好 是您所需要的资源
